拖动logo到书签栏,立即收藏飞跨浏览器
首页
HOT
浏览器
飞跨浏览器
HOT
为店铺提供纯净、安全、独立管理环境
产品介绍
立即购买
相关应用
RPA自动化
重复工作自动化,解放时间
插件中心
让店铺管理更加方便高效
核心功能
多平台安全管理
店铺安全
店铺独立环境,多平台管理更安全
账密安全
自动代填,避免密码泄露风险
操作安全
多处提醒,避免店铺风险操作
权限管控
团队协同管理
灵活授权,协作高效更可控
访问控制
限制成员在浏览器的可访问范围
操作追溯
实时记录,操作访问永久留痕
设备多样
海量线路
全球200多个城市线路自由选择
设备类型多样
多种设备类型,适应多样需求
自有设备导入
支持自有VPS和网络环境的导入
全球加速
HOT
专有线路加速,访问速度更快
高效运营
自动二步验证
HOT
自动提交二步验证,安全便捷
续费托管
到期自动续费,无需人工管理
一键翻译
HOT
浏览器原生翻译,全网络类型均可用
店铺迁移
旧环境信息一键同步迁移
电商云
电商云VPS
更适合跨境卖家出海的云主机
产品介绍
立即购买
相关应用
VPS远程工具
NEW
安全易用的VPS管理工具
VPS导入工具
升级VPS店铺,多人批量管理
核心功能
多云管理
提供多云平台的统一管理
安全隔离
机器独立运行,相互隔离,安全度高
全球加速
拥有自建高质量全球节点,专线加速,告别卡顿
NEW
店铺分析
全球开店
生态应用
提效工具
RPA自动化
短信助手
飞跨生态
插件中心
全球开店
飞跨导航
飞跨动态
线下活动
查看
产品更新
查看
热点资讯
聚焦跨境电商行业热门资讯和深度解读
跨境百科
新手必看的一站式跨境知识和出海指南
帮助与支持
帮助中心
关于我们
联系我们
下载
注册/登录
热点资讯
/
亚马逊正式通知:10月起将报送所有中国卖家涉税信息
亚马逊正式通知:10月起将报送所有中国卖家涉税信息
热点资讯
2025-10-14 14:01:14
亚马逊
亚马逊运营
跨境电商
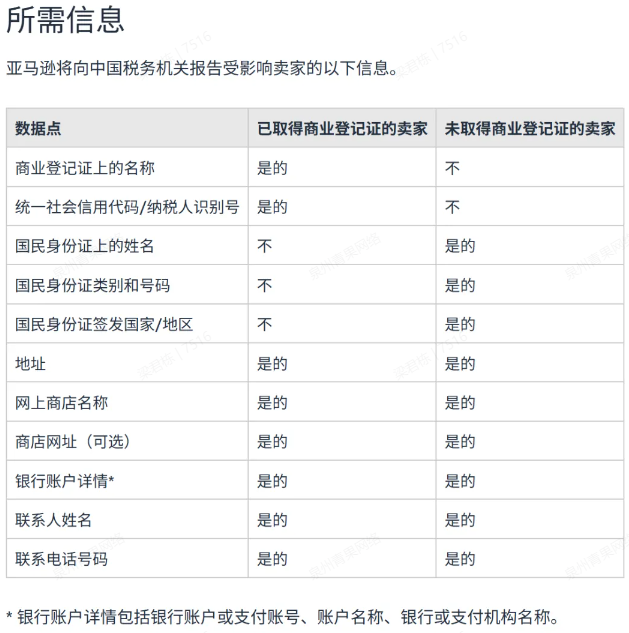
继低价商城Haul后,卖家们最关注的亚马逊主站,也对10月生效的税务新政发布了正式通知。 据了解,**亚马逊除美国站外有20个站点已完成涉税申报备案,而就在今天,亚马逊官方正式通知,包含美国站、澳大利亚站在内的22个主要站点,将同步启动中国卖家涉税信息报送工作。**  通知明确表示,**自2025年10月起,亚马逊将按季度向中国税务机关提供中国卖家的相关经营数据,内容涵盖卖家身份、交易笔数、销售收入、佣金及服务费等。平台计划于2025年10月31日前完成首次信息报送,所涉数据范围为2025年第三季度(7月至9月)。** 当前在全国互联网平台名单信息查询系统中,已能查询到亚马逊新增的美国、澳大利亚两个站点的备案信息。  关于该通知,有几个要点值得关注: - **影响对象**:所有通过亚马逊任一站点向客户销售商品、服务或无形商品的中国卖家。 - **报送信息**:企业卖家需提供企业名称、统一社会信用代码;个人卖家需提供个人全名、身份证号码;所有卖家均需提供地址、店铺名称、店铺网址、银行账户详情(含银行账户或支付账号、账户名称、银行或支付机构名称)、联系人姓名及电话号码。 - **首次报送**:亚马逊将于 2025 年 10 月 31 日前完成首次季度信息报送,覆盖 2025 年第三季度(7 月至 9 月);此后,亚马逊将按季度持续提交报告。 卖家无需就本次信息报送执行额外操作,亚马逊将直接从卖家平台抓取相关数据并提交给中国税务机关。 但平台特别强调,**信息准确性是报送的核心前提,卖家须确保账户中的身份与经营信息完整且为最新状态。若账户信息已完成验证,后续任何修改都将触发重新验证流程。**
上一篇
倒闭潮来袭!大批货代一夜失联 >
下一篇
突发!特朗普宣布对华加征100%关税 >
推荐阅读
TikTok Shop跨境巴西市场大爆发,能否撼动美客多与Shopee?
Shopee、Lazada、TikTok Shop接连收费!卖家利润遭腰斩
税务局重拳出击,跨境电商“买单出口”恐退出历史舞台
行业巨震!欧美加大亚马逊卖家征税力度,卖家一片哀嚎
TikTok Shop重磅福利:个体户可入驻,1主体可开15店
又一家跨境电商大厂解散!深圳企业倒闭潮背后的市场信号
热门文章
Shopee台湾站光复节连假出货:26日订单延1天备货
TikTok Shop越南站创作者准入门槛收紧至8分
Shopee重金4500万加码巴西11.11大促
Shopee马来西亚推5000万令吉中小企业成长计划
2025亚马逊消费趋势报告:美国市场潜力领先
亚马逊墨西哥站广告策略:流量飙升实战指南
俄罗斯跨境电商:Ozon平台掘金策略
最新文章
Ozon 10月新规:佣金上调4% 退货规则变革
法国暂停SHEIN运营!官方紧急回应
TikTok Shop圣诞爆款 动画雪人礼袋热销700万
亚马逊巴西新建100配送中心 物流效率跃升
关税致亚马逊涨29%,沃尔玛塔吉特跟涨
2025年11月Ozon新规:佣金上调+退货自动提货
Shopee家居本地化履约助日均GMV超2000美元
TikTok Shop大促投流攻略:3步爆单抢流量
TikTok发布Smart Split等AI工具,跨境营销效率倍增
Ozon双11前瞻:80%俄消费者计划电商大促
热门标签
跨境电商
亚马逊
TikTok Shop
飞跨浏览器
Shopee
东南亚跨境
美区跨境
TikTok
选品
Temu
亚马逊运营
OZON
关税
Lazada
店铺安全
海外仓
美客多
速卖通
分享页面
扫码添加专属客服
购买向导
扫码联系值班客服
点击立即咨询
常见问题
扫码关注公众号