拖动logo到书签栏,立即收藏飞跨浏览器
首页
HOT
浏览器
飞跨浏览器
HOT
为店铺提供纯净、安全、独立管理环境
产品介绍
立即购买
相关应用
RPA自动化
重复工作自动化,解放时间
插件中心
让店铺管理更加方便高效
核心功能
多平台安全管理
店铺安全
店铺独立环境,多平台管理更安全
账密安全
自动代填,避免密码泄露风险
操作安全
多处提醒,避免店铺风险操作
权限管控
团队协同管理
灵活授权,协作高效更可控
访问控制
限制成员在浏览器的可访问范围
操作追溯
实时记录,操作访问永久留痕
设备多样
海量线路
全球200多个城市线路自由选择
设备类型多样
多种设备类型,适应多样需求
自有设备导入
支持自有VPS和网络环境的导入
全球加速
HOT
专有线路加速,访问速度更快
高效运营
自动二步验证
HOT
自动提交二步验证,安全便捷
续费托管
到期自动续费,无需人工管理
一键翻译
HOT
浏览器原生翻译,全网络类型均可用
店铺迁移
旧环境信息一键同步迁移
电商云
电商云VPS
更适合跨境卖家出海的云主机
产品介绍
立即购买
相关应用
VPS远程工具
NEW
安全易用的VPS管理工具
VPS导入工具
升级VPS店铺,多人批量管理
核心功能
多云管理
提供多云平台的统一管理
安全隔离
机器独立运行,相互隔离,安全度高
全球加速
拥有自建高质量全球节点,专线加速,告别卡顿
NEW
店铺分析
全球开店
生态应用
提效工具
RPA自动化
短信助手
飞跨生态
插件中心
全球开店
飞跨导航
飞跨动态
线下活动
查看
产品更新
查看
热点资讯
聚焦跨境电商行业热门资讯和深度解读
跨境百科
新手必看的一站式跨境知识和出海指南
帮助与支持
帮助中心
关于我们
联系我们
下载
注册/登录
热点资讯
/
2025黑五网一大促,亚马逊报名配送双费叠加,卖家炸了!
2025黑五网一大促,亚马逊报名配送双费叠加,卖家炸了!
热点资讯
2025-10-14 15:31:47
跨境电商
亚马逊
TikTok
Temu
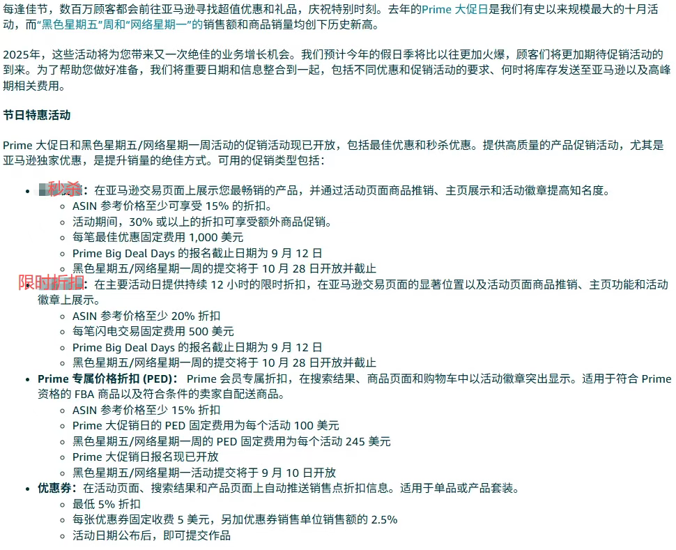
2025年终大促倒计时启动! 各大跨境电商平台陆续明确**“黑色星期五”、“网络星期一”**的促销提报细则,这不仅是消费者的狂欢,更是跨境卖家全年至关重要的“黄金窗口”。 飞飞已整理好各大平台最新细则,助你把握节点节奏,助您备战大促,全力冲刺! ## 一、亚马逊、Tk、Temu备战枪响 ### 1.亚马逊:成本飙升引发焦虑! 亚马逊2025 年旺季促销活动提报规则如下:  卖家可参与的促销形式主要还是常规的4种:**秒杀、限时折扣、Prime 专属价格折扣、优惠券**。 对应的各项截止时间卖家需留意: **秒杀:**Prime Big Deal Days 的报名截止日期为 9 月 12 日,黑色星期五/网络星期一的提交将于 10 月 28 日开放并截止; **限时折扣:**Prime Big Deal Days 的报名截止日期为 9 月 12 日,黑色星期五/网络星期一的提交将于 10 月 28 日开放并截止; **Prime 专属价格折扣 (PED):**Prime 大促销日报名现已开放,黑色星期五/网络星期一活动提交将于 9 月 10 日开放。 **库存送达 FBA 中心的截止日期:** 亚马逊仓储与分拨服务(AWD):**10月9日** 亚马逊物流(FBA)单点入仓:**10月20日** 亚马逊物流优化拆分货件:**10月30日** #### **报名费上涨** 卖家普遍担忧的是报名费变化,亚马逊今年黑五网一期间的Prime专享折扣报名费**上涨至245美元(约人民币1759元),翻了两倍多**。 从去年的50美元,到Prime Day的100美元,再到245美元,这让不少卖家直呼“压力大”。这意味着促销运营需要慎重考量,广撒网、闭眼冲的形式不再起效,**库存如何安排、流量怎么布局、收支如何平衡都是急需考虑的**。 #### 旺季附加费上调 亚马逊的旺季附加费正式落地,自2025年10月26日至2026年1月17日,分三个阶段征收旺季附加费:  第二阶段正值高压期,涵盖整个黑五、网一大促时段。对于一些手机配件、小饰品类商品而言,0.6美元的包裹附加费,可能就占去了**一半以上**的利润,而大件商品所面临的超重包裹费,更是带来了**沉重的成本压力**。 ### 2. TikTok:玩法全面升级 #### 战线升级 **面向全托管卖家的活动从10月底持续至12月上旬,面向POP卖家的活动则集中在11月上旬至12月上旬。** 平台采用“分流错峰”策略,将促销分为三大阶段:  #### 补贴升级 TikTok Shop今年推出三大核心权益,在补贴模式上进行调整:  #### 流量升级 TikTok Shop黑五期间提供三大站内流量支持:自然流量、广告流量、直播流量。 同时,平台自动化工具可**自动为报名商品开启GMV Max广告计划**,简化广告投放流程,免去卖家复杂的广告设置流程,提升商品曝光效率。 ### 3. Temu:51天超长周期 Temu美国站官宣黑五档期,**10月9日14:00开始预热,直至11月29日15:59结束,为期51天**,黑五购物季由为期一周的爆发式促销,转变为一场持久战。  #### 低价格 Temu设定两档折扣:**核心爆品8折、潜力商品85折**,由系统自动筛选符合标准的商品; 供货端加码补贴:**供货价可享95折优惠**,北美、欧洲重点市场额外支持有额外补贴,部分商品的终端售价被压低至原价的五至六折。 #### 低门槛 **单个SKU库存只需10件,高峰期建议15件活动价需低于日常零售价并符合折扣梯度,近30天有销售记录即可报名**,更多中小卖家可轻松入场! ## 二、有哪些潜力爆品可以看? 从去年的相关数据来看: 珠宝、家用电器、个人护理、服装和电子产品的线上销售额分别增长561%、476%、440%、374%和334%。优惠策略明显激发消费者的购买意愿,带动销量上涨。去年黑五的促销折扣在多个品类中达到高峰:玩具(27.8%),电子产品(27.4%),电视机(24.2%),服装(22.2%),电脑(22%),体育用品(19.5%)。 下面三类选品可做重点布局: **1.装饰品类** 黑五期间,**折扣低价商品**更易激发消费者购买欲,卖家可以多关注成本低饰品。比如**穿戴甲**,在TikTok等平台均价约为20美元,远低于美国线下美甲店的60–100美元,这样价格差距具有极大吸引力。另外,卖家也可根据随后的**圣诞节主题推一些节日定制款**,避开同质化竞争。 **2.宠物用品类** 近3个月来,Google 趋势上“cat”的搜索量持续走高,宠物智能用品愈发火热,许多消费者将关注点放在“自动”、“个性化”。比如亚马逊上一款智能宠物喂食器近30天销量为7K+,该产品支持自定义喂食计划,并自动按时按量投喂,用户出门在外,也不用担心宠物。 **3.服饰类** 冬季到来,卖家需聚焦保暖、舒适、潮流等核心需求,毛衣可考虑套装和连衣裙款式、外套可考虑冬皮草、毛呢、棉服。此外,披肩兼具保暖、防风与装饰等特点,逐渐成为消费者通勤、聚会、旅行的必备单品。 # 三、卖家如何决胜黑五网一? 年终大战迫在眉睫,许多卖家却被这些破事搞的焦头烂额: - 多平台运营,店铺操作太麻烦,工作量巨大; - 网络太卡,后台加载不出来,图片上传太慢,甚至还有闪退情况。 **用飞跨浏览器,以上难题迎刃而解!** **1. 多平台一站式管理** 飞跨浏览器支持全球任意主流跨境平台/站点,支持批量绑定多平台店铺。 卖家可将店铺绑定在飞跨浏览器上,一个页面操作一个店铺,且每一个店铺都有纯净、安全、独立的网络环境,无需来回登录切换账号,就能轻松实现全域账号统一管理。 **2**. **网速极致提升** 飞跨十周年版本专门对线路检测进行优化,实现多层级加速的同时,还新增了自动切换线路,网速整体提升60%。 告别卡顿和数据延迟,店铺页面秒开秒进,助力卖家快速上品调价! 立即下载**飞跨浏览器十周年版本**,抢占先机!
上一篇
速卖通2025海外双11重磅启动:返佣激励、海外托管、品牌出海三箭齐发 >
下一篇
2025TikTok Shop新规:内容生态重塑!AI视频、非原创、低质带货全面受限 >
推荐阅读
TikTok Shop跨境巴西市场大爆发,能否撼动美客多与Shopee?
Shopee、Lazada、TikTok Shop接连收费!卖家利润遭腰斩
税务局重拳出击,跨境电商“买单出口”恐退出历史舞台
行业巨震!欧美加大亚马逊卖家征税力度,卖家一片哀嚎
TikTok Shop重磅福利:个体户可入驻,1主体可开15店
又一家跨境电商大厂解散!深圳企业倒闭潮背后的市场信号
热门文章
美国TikTok Shop达人营销积累期效率提升攻略
Shopee越南推VTP大件物流:单件200公斤全国达
Shopee退出哥伦比亚智利市场,战略聚焦核心业务
亚马逊USPS合作试点上门取件退货服务
Temu巴西拓展 本土卖家物流提速至两日达
TikTok Shop东南亚2025年11月违规修正新规
Temu严打IP侵权,跨境卖家合规指南
最新文章
Ozon 10月新规:佣金上调4% 退货规则变革
法国暂停SHEIN运营!官方紧急回应
TikTok Shop圣诞爆款 动画雪人礼袋热销700万
亚马逊巴西新建100配送中心 物流效率跃升
关税致亚马逊涨29%,沃尔玛塔吉特跟涨
2025年11月Ozon新规:佣金上调+退货自动提货
Shopee家居本地化履约助日均GMV超2000美元
TikTok Shop大促投流攻略:3步爆单抢流量
TikTok发布Smart Split等AI工具,跨境营销效率倍增
Ozon双11前瞻:80%俄消费者计划电商大促
热门标签
跨境电商
亚马逊
TikTok Shop
飞跨浏览器
Shopee
东南亚跨境
美区跨境
TikTok
选品
Temu
亚马逊运营
OZON
关税
Lazada
店铺安全
海外仓
美客多
速卖通
分享页面
扫码添加专属客服
购买向导
扫码联系值班客服
点击立即咨询
常见问题
扫码关注公众号